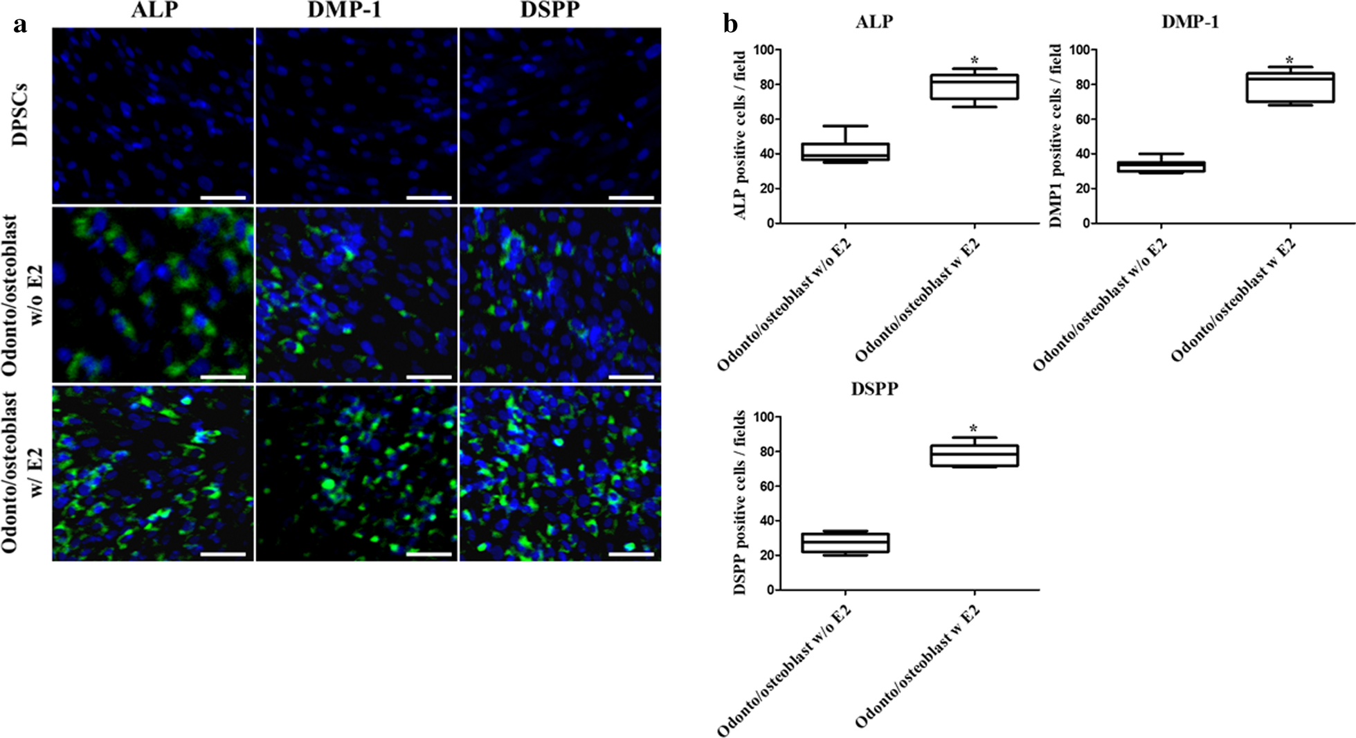
Fig. 7

Quantified immunocytochemical analysis of odonto/osteoblasts according to E2 supplementation status. a Odonto/osteoblast specific proteins ALP, DMP-1, and DSPP were positively expressed in odonto/osteoblasts and non-differentiated DPSCs were negatively expressed. Nuclei were stained with DAPI (scale bar = 25 µm). b odonto/osteoblasts supplemented with E2 showed the highest number of ALP, DMP-1 and DSPP positive cells, indicating E2 supplementation enhanced odonto/osteoblast differentiation. Data are represented by the mean ± SD of four independent experiments. Lettered subscripts indicate statistical differences between groups (p < 0.05)